인제대 해운대백병원·부산대학교 공동 연구, 국제 학술지 Discover Oncology 게재

[메디컬리포트뉴스 윤정범 기자] 암 환자의 절반 이상은 방사선치료를 받는다. 치료 효과는 크지만, 부작용도 적지 않다. 특히 복부 장기에 방사선이 조사되면 설사, 점막 손상 등으로 환자의 삶의 질이 크게 떨어진다.
이런 부작용을 막을 방법이 없을까? 국내 연구팀이 특정 장내 미생물(Alistipes onderdonkii)이 방사선으로 인한 장 손상을 줄이는 효과를 지닌다는 사실을 확인했다.
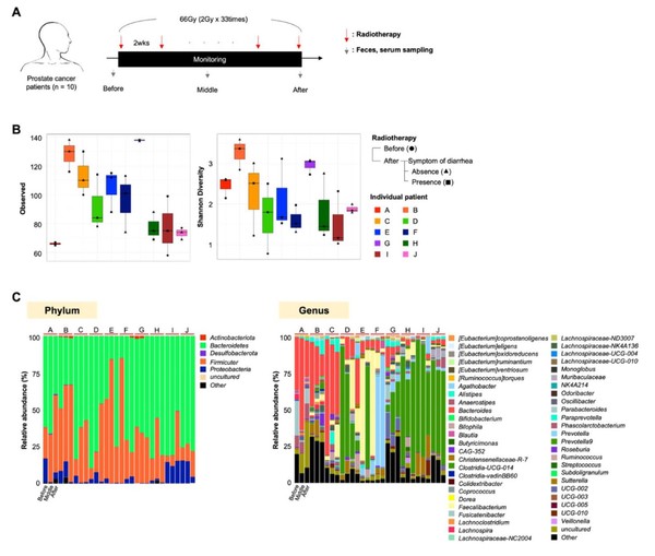
연구팀은 전립선암 환자 10명의 분변과 혈액을 방사선치료 전·중·후로 분석하고, 동시에 마우스 모델에서도 같은 실험을 진행했다. 그 결과 방사선치료 후 9종의 장내 미생물과 129종의 대사체가 뚜렷하게 변했고, 특히 A. onderdonkii가 설사 등 방사선 부작용과 밀접하게 연관된 것으로 나타났다.
이번 연구는 2023~2024년 해운대백병원에 내원한 전립선암 환자의 임상 시료를 직접 활용해 분석을 진행했다는 점에서 더욱 의미가 크다. 연구팀은 환자 분석과 동시에 마우스 모델을 구축해 방사선 조사 실험을 진행했으며, A. onderdonkii를 경구 투여한 마우스에서 생존율이 40%까지 증가하고, 소장 융모 회복 및 장 손상 완화 효과를 확인했다. 이는 A. onderdonkii가 산화 스트레스를 억제하고 장 점막을 보호하는 기전으로 작용할 가능성을 시사한다.

인제대학교 해운대백병원 방사선종양학과 전재완·조선미·박금주 교수와 부산대학교 생명과학과 양진영 교수 공동 연구팀은 “이번 연구는 특정 장내 미생물이 방사선치료 부작용을 완화할 수 있음을 입증한 중요한 성과”라며 “향후 방사선치료 환자의 삶의 질을 개선할 수 있는 맞춤형 미생물 치료제 개발로 이어질 것”이라고 밝혔다.
또한 연구팀은 “이번 성과는 소규모 전임상·임상 연구로 출발했지만, A. onderdonkii의 방사선 보호 효과가 확인된 만큼, 향후 추가 임상시험을 통해 치료제로서의 가능성을 검증할 계획”이라고 덧붙였다.
이번 연구 결과는 국제 학술지 Discover Oncology 최신호에 “The radioprotective role of human A. onderdonkii identified by multi-omic analysis in patients with prostate cancer”라는 제목으로 게재됐다. (IF 2.9)

